
81
замикання. Іншими словами, енергія, яка потрібна для нагрівання й
перегорання запобіжника (тотожна
dti
2
) під час короткого замикання
виділяється у запобіжнику ще до того (орієнтовно упродовж 1
мілісекунди), як струм короткого замикання першої напівхвилі досягне
максимального значення.
Струм, за якого запобіжник повністю перегорає, називають об-
межувальним, а характеристики, що визначають залежність обмежу-
вального струму від струму короткого замикання, який протікав би в колі
без будь-якого захисту, для різних типів і номіналів запобіжників,
називають обмежувальними (додаток 4.2).
Розв’яжемо задачу вибору запобіжника для захисту ПЗІП
компанії “Інтерелектрокомплект-Україна” (торгова марка “ІЕК”) групи
С (клас ІI), тип ОПС1-С, для якого імпульсні струми – номінальний
І
n
=20 кА, а максимальний І
max
=40 кА. Приймемо, що струм короткого
замикання в колі без захисту визначено у 50 кА. Обмежувальний струм
І
кзо
повинен задовольняти умову: І
n
< І
кзо
< І
max
. На підставі додатка 4.2
вибираємо запобіжник з характеристикою gL/gG на номінальний
струм 250 А, що забезпечує обмежувальний струм (струм вимк-
нення) І
кзо
=25 кА.
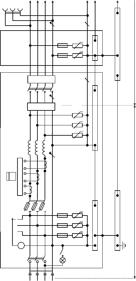
Звернемо увагу на те, що запобіжник у лінії FU1, увімкнений
в коло, що розглядається (рис. 12), повинен мати номінал не нижчий,
ніж в ланці ПЗІП, тобто І
nFU1
≥ І
nFU2
.
Рис. 12. До узгодження технічних даних
FU1, Q1, FU2 і ПЗІП
Із урахуванням сказаного, вибираючи автоматичний вимикач Q1,
своєю чергою, необхідно зважати на його найбільшу вимикальну здат-