
2. МОДЕЛЬНОЕ ПРЕДСТАВЛЕНИЕ СРЕДСТВ И СИСТЕМ УПРАВЛЕНИЯ
Лабораторная работа 2. Разработка математических моделей элементов системы электропитания (СЭП)
Автоматизированное проектирование средств и систем управления. Лаб. практикум
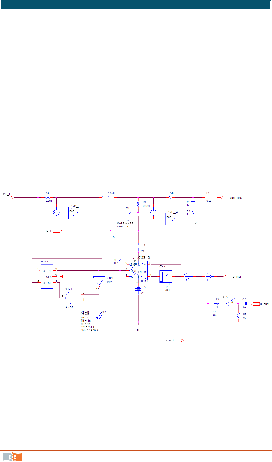
Сигнал выходного напряжения РУ поступает через порт ввода U_out и
вычитается из опорного напряжения. Полученный сигнал через усилитель
Gn_4 поступает на интегратор IN, усилитель Gn_5 и, через порт вывода U_int,
выводится на блоки силовых цепей с устройствами управления. На компара-
торы CMP_2, CMP_3 поступает выходной сигнал блока «integrator» и срав-
нивается с уровнями ограничения, заданными источниками питания Vhigh,
Vlow. При выходе интеграла сигнала рассогласования за установленные
уровни ограничения происходит переключение соответствующего компара-
тора в ноль, тем самым размыкается ключ, на который подается сигнал с
компаратора. Происходит прерывание изменения уровня выходного сигнал
блока «integrator» и организуется интегратор сигнала рассогласования с ог-
раничением диапазона интегрирования.
Схема блока выравнивания токов разряда АБ представлена на рис. 2.24
.
В состав модели входят:
1) порты ввода IL_1–IL_6, порты вывода corr_1–corr_6;
2) усилитель Gn_6;
3) две интегрирующие цепи (образованные резистором R1, конденсато-
ром C3 и резистором R2, конденсатором C4);
4) корректирующие усилители Gn_7, Gn_8.
Через порты ввода IL_1–IL_6 поступают сигналы токов с дросселей со-
ответствующих блоков «part_1»–«part_6». Происходит разделение в группы
токов с блоков, запитанных от «AB_1» и токов с блоков, запитанных от
«AB_2». В каждой группе токи суммируются, образуются общие токи групп.
Общие токи групп суммируются между собой и подаются на усилитель Gn_6,
где происходит деление суммы общих токов на 2. Полученный сигнал посту-
пает на положительный вход устройства вычитания, на отрицательный вход
которого подаются общие токи групп. Сформированные сигналы проходят
через интегрирующие цепи и корректирующие усилители. Окончательные
корректирующие сигналы поступают через порты вывода corr_1–corr_6 на
соответствующие модули «part_1»–«part_6».
Рис. 2.24. Схема устройства выравнивания токов разряда аккумуляторных бата-
рей «current_correct»