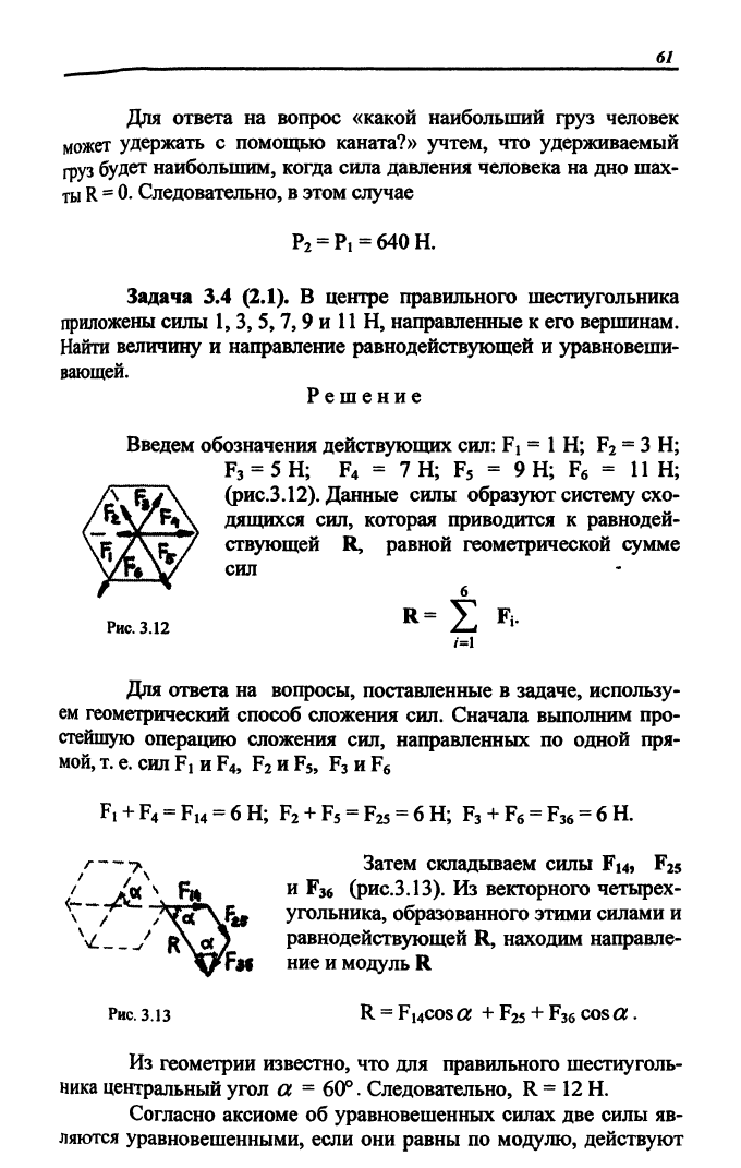
Файлы
Обратная связь
Для правообладателей
Найти
Чуркин В.М. Решение задач по теоретической механике. Геометрическая статика
Файлы
Академическая и специальная литература
Механика
Теоретическая механика
Статика
Назад
Скачать
Подождите немного. Документ загружается.
‹
1
2
...
4
5
6
7
8
9
10
...
30
31
›