
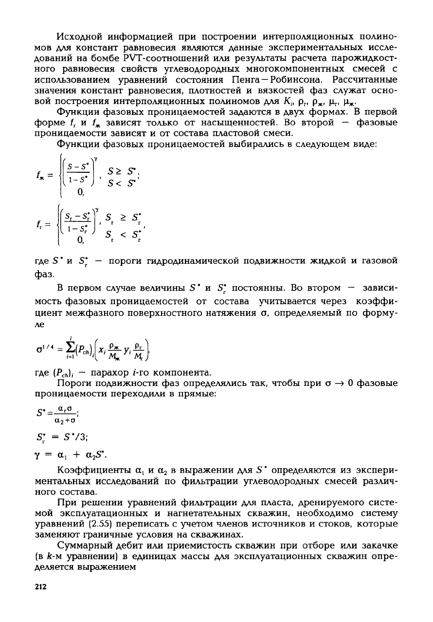
точными компонентами С
2
—С
4
,
сухим
газом (тюменский газ), практически
состоящим из метана.
Во-вторых, вовлечь в процесс разработки пластовую жидкую фазу пу-
тем испарения находящихся в жидкой фазе углеводородов в прокачивае-
мую через пласт недонасыщенную
газовую
фазу, поддерживая при этом
энергетическое состояние объекта. В связи с этим во ВНИИГАЗе под руко-
водством автора выполнен комплекс теоретических и экспериментальных
исследований по отработке технологических процессов воздействия на
пласт Вуктыльского ГКМ в условиях аномально низких пластовых давле-
ний
(ниже давления максимальной конденсации пластовых углеводородов).
Фазовая
характеристика вуктыльской пластовой смеси на текущий
момент разработки месторождения близка к характеристике этой смеси
при
давлении максимальной конденсации: относительный объем равновес-
ной
жидкой фазы составляет 10—15 % от объема порового пространства,
содержание компонентов С
5+
в равновесной газовой фазе не превышает
50 г/м
3
.
При
аналитическом исследовании процесса прокачки
сухого
газа вук-
тыльскую пластовую систему, истощенную до 5 МПа, моделировали много-
компонентной
смесью углеводородов с параметрами, близкими к парамет-
рам реальной системы.
Состав
сухого
газа (вытесняющего агента) в исследованиях принимали
соответствующим составу тюменского газа. Составы используемых в рас-
четах
смесей, в мольных долях, %:
Ф,
Ф
2
Ф
3
Сумма
4,39 12,46 4,40 100
- - - 100
В расчетах процесса вытеснения пластовых углеводородов
сухим
газом
рассматривались два варианта размещения скважин на опытном участке. В
первом варианте предусматривалось бурение
трех
нагнетательных скважин
между
двумя галереями действующих эксплуатационных скважин (скв. 127,
158, 195, 151, 150 и 7, 129, 130, 133), расстояние
между
которыми 700 —
1000 м. Суммарный дебит нагнетательных скважин в расчетах был принят
равным 600 тыс.
м
3
/сут.
Расстояние
между
нагнетательными и эксплуата-
ционными
скважинами
450—1000
м. В расчетах было принято, что опыт-
ный
участок имеет прямоугольную форму и характеризуется длиной
3800
м
при
ширине 1800 м.
Во втором варианте предусматривалось закачку
сухого
газа произво-
дить через скважины 158, 195, 151 с суммарным дебитом 1,5 млн.
м
3
/сут;
в
качестве добывающих могли быть использованы скважины действующего
эксплуатационного фонда (7, 129, 130, 133, 150, 127, 128). Таким образом,
этот вариант не требовал дополнительных капитальных вложений в буре-
ние
нагнетательных скважин.
Закачка
сухого
газа позволяет замедлить темп снижения давления в
зоне
воздействия и обеспечивает достаточно стабильные дебиты добываю-
щих скважин. Значительные расстояния
между
нагнетательными и эксплуа-
тационными
скважинами позволяют получить приемлемый коэффициент
охвата
пласта с практически полным вытеснением пластового газа
сухим
в
охваченной вытеснением части пласта.
Для расчета вытеснения пластовой газовой фазы
сухим
газом исполь-
216
Компонент
Система:
пластовая
тюменский
газ
(газ закачки)
N
9
3,150
0,49
с,
59,16
98,89
С
2
8,6
0,35
4,91
0,19
изо-С,
0,93
0,03
н-С,
2,0
0,05