A.2. Oscilloscope 741
impedance is much greater than the circuit’s impedance at the point where volt-
age is being measured. The rule of thumb is that the meter’s impedance should be
at least 10 times that of the highest resistance in the vicinity of the measurement
point. Typical digital meters have high enough input impedance to allow them to
be used in virtually any practical circuit. Preferring a digital meter over an analog
one therefore has more to it than just a convenience of display.
A.1.E Measuring Current
As opposed to a voltmeter, an ammeter has a very low input impedance. The reason
is that the current it is measuring must flow through it. To measure the current
with an ammeter, one must allow the current to directly flow through it. That is,
the circuit must be broken at the point of measurement. The ammeter should then
be used to bridge the two leads. printed circuit boards it is generally not practical
to measure the current through this scheme. It is most suitable in situations where
the current is flowing through a lead. If the lead is not soldered to one of the ends,
it can be disconnected from the circuit and then connected through the ammeter.
It is worth mentioning here that a class of instruments called hall current sensors
are also capable of measuring the current flowing through a cable. A hall sensor
generally has a donut shaped coil that is clipped over the cable. This allows a
non-invasive measurement of current since it does not require breaking the circuit.
A.2 Oscilloscope
The biggest problem with a multimeter is that it measures only the rms value of
the signal. The shape of the signal, which carries a wealth of information about
the system, is totally ignored by such meters. Oscilloscope is a device that can be
used to actually see the pulse and measure its properties, such as rise time, decay
time, frequency, and amplitude. Moreover the amount of noise in the signal, and its
AC/DC components can also be determined.
There are essentially two types of oscilloscopes: analog and digital. For typical
measurement tasks one can use either of them but, as we will see later, the digital
scope has a few advantages and is generally preferred.
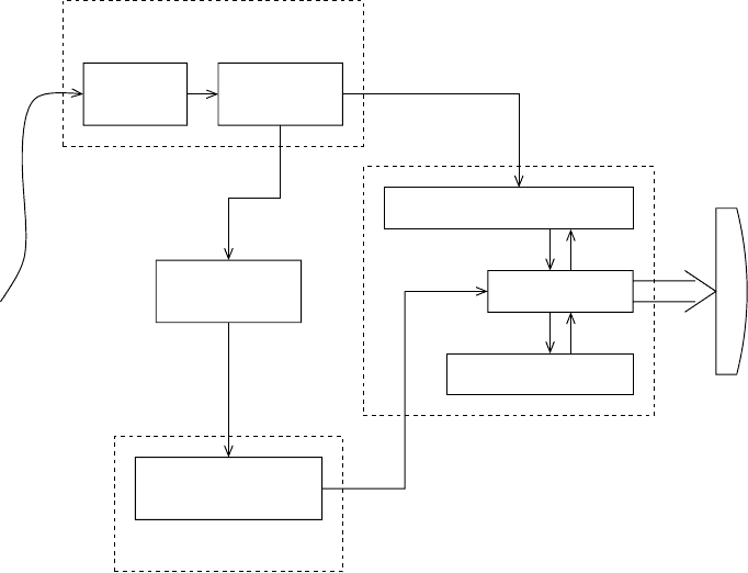
A.2.A Analog Oscilloscope
An analog oscilloscope has two main components: display and trigger. The trigger
system is coupled to the display system to create a visual effect based on the time
profile of the signal. In effect two properties of the signal are displayed: the ampli-
tude and the time variation. The vertical and horizontal scales of an oscilloscope’s
display represent amplitude and time respectively.
A typical display system of an oscilloscope consists of an electron gun, deflection
plates, grid, focusing electrodes, and a fluorescent tube. All of these are collectively
called cathode ray tube or simply CRT. This whole assembly is kept in a vacuumed
glass enclosure to minimize parasitic electron absorption and scattering.
The basic components of an analog oscilloscope, as shown in Fig.A.2.1, will be
discussed in the following subsections.