
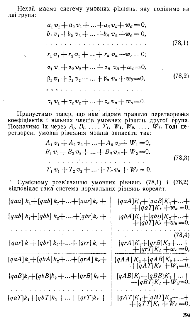
де qi — -j.— величини, обернені вагам вимірів, k і К — коре
лати, що відповідають умовним рівнянням (Першої і другої
перетвореної груп відповідно.
Коефіцієнти і вільні члени умовних рівнянь другої пере
твореної групи, як відомо, обчислюють за такими загальними
формулами:
Аі — а,і -f- at pn -\-bi Pi/- >
B i — [5/ - f -a t P 21 -\-b i р 22- | - ...-| - Л - par,
.................................................................... (78,5)
Т і
— - j - f l j p
t
i ~ f -bi p
1
2 - H • •• - 4 - f /
p t r ,
W j — W j
- f
- W a
p
j
i - j - t w * p у 2 - j -
- \ ~ W r p j r ,
де і — 1,2, 3, ... у n, j = 1, 2, 3
.........
t.
Користуючись неозначеністю множників р, підберемо їх
так, щоб
[qaA[=[qbA\=... = \qrA\=Q,
[qaB] = [qbB}=...= [qrB}= О,
: ...................................................... (78,6)
[qaT] = [qbT\=...^\qrT\ = 0.
При цих умовах нормальні рівняння (78,4) розпадуться
на такі дві незалежні між собою системи:
\qaa]kl-)r \qab}kr\-...-\-[qar\kr-\-wa== 0,
[qab] kx-\- [q bb] ..+ [qbr] кг-\-ііУь= 0,
....................................................................... (78,7)
\qar)kl+\qbr]k2-{-...-\-[qrr\kr-{-Wr = 0;
[qAAWt + lqAB^+.-M qA T\Kt + ^=0,
[qAB\Ki+\4BB\K'l+...+[qBT\Kt+Wr=Q,
[qAT\KM9BT\Kz+...+ [4TT\Kt + W t =0.
(78,8)
Розв’язавши їх, знайдемо корелати k\, k r,K x, К3,
., Kt , первинні і вторинні лопр.авки за формулами