
АНАПИТИЧЕСКАЯ ГЕОМЕТРИЯ НА ППОСКОСТИ 143
Замечаем, что ОВ
=
а = 4, ВС =
Z?
= R, так как перпенди-
куляр ВС к касательной Ох параллелен оси Оу и проходит че-
рез центр окружности С(а,Ь). Уравнение искомой окружности
примет вид {x-Ay-^iy-Ry- - R^. Подставляя в это уравнение ко-
ординаты точки
У4(7;9),
получим (7-4)^+(9-7?)^ =
7?^,
откуда
7? = 5. Следовательно, уравнение окружности примет вид
(х-4)2+0;-5)2=25.
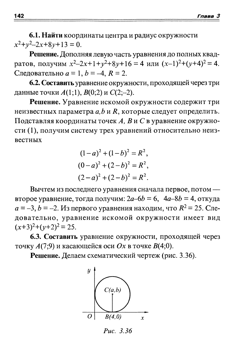
6.4. Не выполняя построения, установить, как расположе-
ны относительно окружности x^+>'^+8x-4j^-29 =
О
точки:
А{4;3),
5(-1;2),
СИ;9).
Решение. Подставля координаты точки А в уравнение ок-
ружности, получим 16+9+32-12-29 = 16, следовательно, точка
А лежит вне окружности.
Подставляя координаты точки В, будем иметь 1+4-8-8-
-29
=
-40, следовательно, точка
J5
лежит внутри окружности.
Подставляя координаты точки С, получим 16+81-32-36-
-29 =
О,
следовательно, точка
С
лежит на окружности.
6.5. Составить уравнение эллипса, зная, что он проходит че-
рез точки
И
его оси симметрии совпада-
ют с осями координат. Найти уравнения его директрис,
координаты вершин и фокусов, вычислить эксцентриситет и ве-
личины фокальных радиусов точки М.
Решение. Уравнение эллипса имеет вид (2). Точки М и N
принадлежат эллипсу, значит их координаты удовлетворяют его
уравнению. Подставляя их в уравнение эллипса, получим систе-
му двух уравнений относительно
а^
и
Ь^
(S.t^^l t^.^ = .. откуда
.-,5,*-5.
а О а о
2 2
Следовательно, искомое уравнение —
+
— = 1.
Величину с найдем из соотношения
с^
=
а^-Ь^
=
15-5 =10.