178
Коэффициент усиления регулятора скорости ПИ-типа также опре-
деляется по уравнению (6.33). 
Электропривод с ПИ-регулятором скорости имеет меньшее быст-
родействие  при отработке  управляющего воздействия,  но  в нем  теоре-
тически отсутствует погрешность поддержания скорости при изменении 
момента на валу двигателя. Динамические провалы скорости при скач-
кообразном изменении  нагрузки на валу двигателя присущи обоим ти-
пам регуляторов. 
Графики переходных процессов скорости 
 и тока 
 
при отработке скачка задающего напряжения приведены на рис. 6.22,а. 
На рис. 6.22,б  показана динамическая  электромеханическая характери-
стика электропривода, построенная по результатам расчета переходных 
процессов.  Как  следует  из  результатов  расчета  динамическая  погреш-
ность электропривода с ПИ-регуляторами скорости и тока не равна ну-
лю  на  всех  этапах  разгона  двигателя.  Ток  якоря  двигателя  превышает 
значение 
дв.макс
I   в  первые  моменты  времени  протекания  переходных 
процессов  в  электроприводе  за  счет  инерционностей  в  контуре  тока. 
Для сравнения на рис. 6.22,б изображена статическая электромеханиче-
ская характеристика электропривода, кривая 2. 
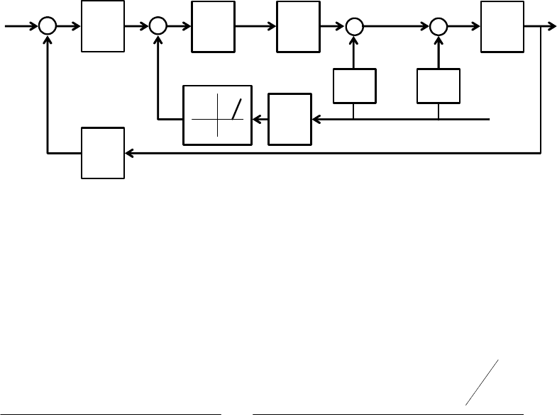
Для вывода уравнения статической электромеханической характе-
ристики  электропривода,  работающего  в  режиме  стабилизации  скоро-
сти,  составим  систему  уравнений,  описывающих  элементы  и  связи  в 
электроприводе. При этом будем считать, что ток якоря непрерывный, а 
активные  сопротивления  преобразователя,  включенные  последователь-
но с обмоткой якоря двигателя, отнесем к якорю двигателя.  
На первом участке электромеханической характеристики ток яко-
ря двигателя 
дв.макс
0 II
 в электроприводе  одновременно действует 
отрицательная  обратная  связь  по  току  и  отрицательная  обратная  связь 
по скорости. Система уравнений для этого режима работы электропри-
вода запишется в следующем виде: 
;
;
;
ω;
;
отзтурт
урсрсзт
сос
осзсурс
IkU
UUU
UkU
kU
UUU
            
;
;
уппп
уртртуп
UkE
UkU