
   
56
 
 
 
 
 
 
 
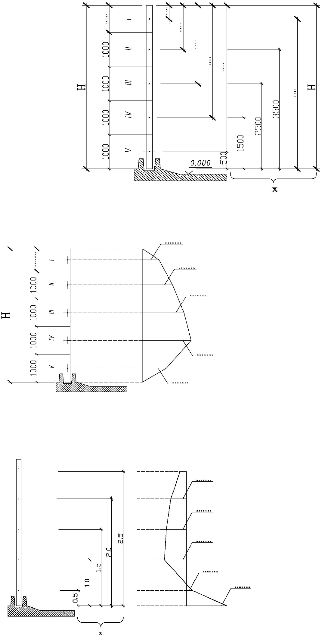
Рис. 9. Расчетные случаи загружения резервуара: а – резервуар заполнен         
          водой, но не обсыпан грунтом (стадия гидравлического испытания);  
            б – резервуар обсыпан грунтом, но не заполнен водой   (стадия    
            эксплуатации) 
 
 
Рис. 10. Цилиндрический сборный железобетонный резервуар с     
              предварительно - напряженной стенкой