
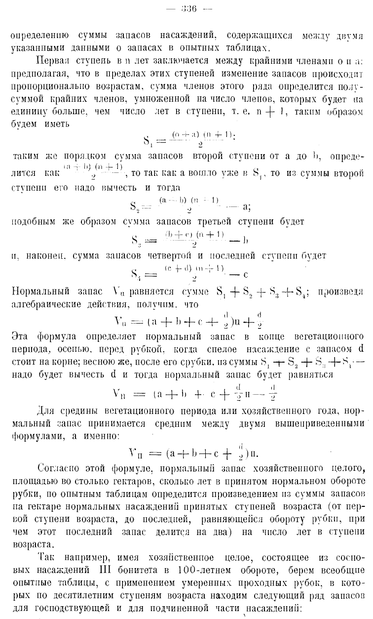
—
338 —
Исследователь Швейцарской лесной опытной станции Флюри под-
верг подробному изучению вопрос
о
величине
и
строении нормального
запаса (
1ЭЭ
).
На
основании этой работы можно сделать некоторые
дополнения
к
вышеизложенным основным положениям.
Сравнением исчисления нормального запаса
по
среднему приросту.
UZ.
п
или
по
формуле
—i>—
и по
опытным таблицам, Флюри установил коэффи-
циент
с,
который должен быть вместо
1
1ч в
выражении
uzu. с для
того,
чтобы
оно
давало результаты, ближе отвечающие действительности.
Так,
в
рассмотренном выше примере нормальный запас
для 100
гект.
нормальных сосновых насаждений
III
бонитета
при
100-летнем обороте
по опытным таблицам равнялся
16.610
к. м., по
формуле
же uz и
полу-
чается
31.800
к. с,
отсюда
с =
16.610
: 3 1.800 =
0,522.
Подобным
образом Флюри вычислил
с для
еловых
и
буковых насаждений Швей-
царии
и для
сосновых
и
дубовых насаждений
по
таблицам Шваппаха.
Для примера приведем таблицу коэффициента
с для
сосновых
на-
саждений
по
таблицам Шваппаха, издания
1908
года.
Для всего запаса,
I
II III IV V
0,580 0,580 0,549 0,472 0,370
0,596 0,592 0,562 0,494 0,406
0,616 0,605 0,584 0,518 0,442
0,629 0,621 0,611 0,546 0,475
0,646 0,639 0.633 0,575 0.511
0,664 0.665 0,661 0,609 0^56
Для запаса крунн. древес.
Бонитет...
1 II III ' VI V
Возраст.
60
0,439 0,409 0,374 0,301 0,234
70
0,476 0,451 0,416 0,349 0,284
80
0,507 0,483 0,456 0,390 0,331
90
0,535 0,510 0,493 0,430 0,375
100
0.562 0,539 0.525 0,469 0,416
110
0,587 0,571 0,563 0,512 0,469
120
0,607 0,603 0,596 0,555 0,525 j 0,679 0,693 0.691 0,Ж 0М0
Из приведенных данных видно,
что
исчисление нормального запаса
для сосновых хозяйств
по
формуле
0,5 uz.n
всегда дает неправильный
результат; наименьшая ошибка
для
запаса крупной древесины
в
насалсде-
ниях
I
бонитета
в 80 лет
оказывается
7X
100:500
= 1,4%,
наиболь-
шая
для
запаса крупной древесины
в V
бонитете
в 60 лет 266 X 100: 234 =
=
+
113,7.
Для
большинства обычных случаев практики
для
сосновых
хозяйств
по
формуле
0,5 uzu
получается преуменьшение, возрастающее
с возрастом
и с
увеличением класса бонитета.
Для еловых насаждений
по
рассматриваемой формуле, примерно,
до
100 лет
получается преувеличение,
а
старше этого возраста пре-
уменьшение.
Все
это
заставляет признать необходимым видоизменить формулу
нормального запаса
по
среднему приросту, вставив вместо постоянного
коэффициента
0,5
переменный
с, так что
Т
п
= с. uz и,
при
чем
коэффициент
с
должен определяться
по
таблицам; хотя тогда
проще
и
надежнее можно определять
V
u
но
опытным таблицам.
Размер нормального запаса
в
среднем
для
соснового
й
дубового
хозяйства,
в
насаждениях III бонитета,
в
виде крупной древесины
и
всей
древесины,
на
площади одного гектара
по
таблицам Шваппаха, Флюри
характеризует следующими данными
(с. 110 -111
(
19Э
):