
Елементи теорії ймовірностей
143
кількістю сумованих випадкових дій, що породжують у своїй сукупності випадкову
величину, яка і підпорядковується певному закону.
Властивість стійкості масових випадкових явищ відома людству з давнини і
полягає у тому, що конкретні особливості кожного окремого випадкового явища
майже не відбиваються на середньому результаті сукупності таких явищ, а
випадкові відхилення від середнього, що є неминучими в кожному окремому
явищі, в сукупності взаємно погашаються, нівелюються, вирівнюються.
Ця стійкість середніх значень є фізичним змістом так званого "закону великих
чисел", суть якого полягає в тому, що при дуже великій кількості випадкових
явищ середній їх результат практично стає невипадковим і може бути
прогнозований із достатньою визначеністю.
Можливості таких прогнозувань можна значно розширити, якщо торкатися не
окремих значень випадкових величин, а законів їх розподілу. Але тут вже мова йде
про так звану "центральну граничну теорему", яка в загальному сенсі доводить,
що при сумуванні достатньо великої кількості випадкових величин закон розподілу
суми необмежено наближається до нормального, якщо виконуються певні умови.
Різні форми закону великих чисел та різні форми центральної граничної
теореми утворюють сукупність так званих граничних теорем теорії ймовірностей.
2.6.1. Закон великих чисел
У вузькому сенсі під законом великих чисел у теорії ймовірностей розуміють
ряд математичних теорем, у кожній із яких для тих чи інших умов встановлюється
факт наближення середніх характеристик великої кількості експериментів до
деяких сталих величин.
Всі теореми закону великих чисел доводяться за допомогою леми, відомої під
назвою „нерівності Чебищева". Розглянемо цю лему.
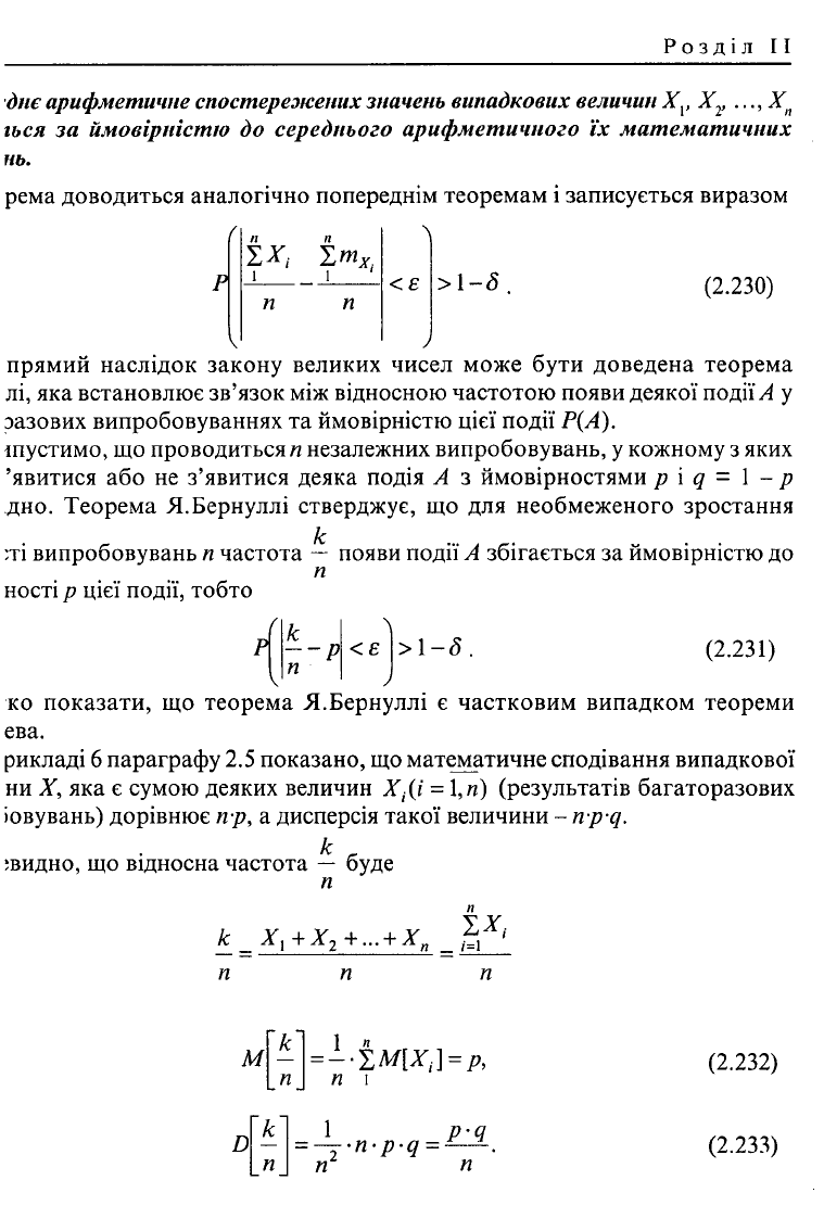
Однією
з
найважливіших числових характеристик розсіювання будь-якої випадкової
величини Хе дисперсія D
x
або середнє квадратичне відхилення (стандарт) сг, які дають
орієнтовне уявлення про те, наскільки великими можуть бути відхилення фактичних
значень випадкової величини від її середнього значення. Однак, величини D
x
і а самі
по собі не дають відповіді на питання, з якими ймовірностями можуть з'явитися великі
відхилення, що є більшими від
<7..
Відповідь на це питання дає нерівність Чеоишева.
Розглянемо довільну з невідомим нам законом розподілу випадкову вез ичину X,
яка має скінченне математичне сподівання т
х
і дисперсію D
x
. Нерівність
1
збишева
стверджує, що яке б не було число а >
0,
ймовірність того, що величина Хвц илиться
від свого математичного сподівання на величину більшу або рівну від завжди
обмежена зверху величиною ^f, тобто