
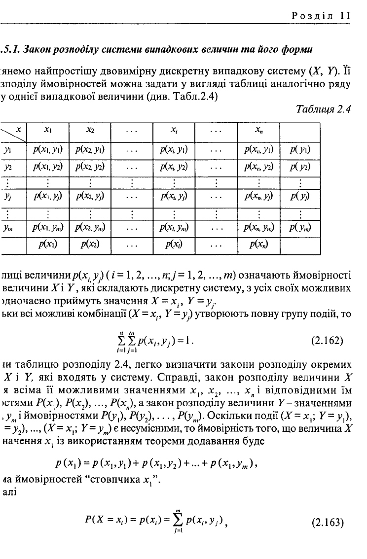
Елементи теорії ймовірностей
131
Справді, подія, яка полягає в тому, що при заданому значенні однієї випадкової
величини системи (X, Y) друга з них обов'язково прийме одне з можливих своїх
значень, є достовірною.
Для неперервних випадкових величин системи {X, Y) умовні закони розподілу
переважно задаються функціями густини розподілу і їх позначають f(x/у), Jiy
І
х).
Між ними і безумовними функціями густини розподілу fix, y),f\ix),f
2
iy) існують
певні співвідношення. Щоб знайти їх, скористаємося поняттям елемента
ймовірності fix, y)dxdy.
Розглянемо достатньо малий, прилеглий до точки іх,у) елементарний
прямокутник площа якого дорівнює dS зі сторонами dx і dy . Ймовірній і.
потрапляння в цей прямокутник - елемент ймовірності fix, y)dxdy - дорівнює
ймовірності одночасного потрапляння випадкової точки (х, у) в елементарні смути
dx і dy (див. Рис. 2.25), тобто
f(x,y)dxdy = p{ix,y)edS} = P{ix<X<x + dx),iy<Y<y + dy)). (2.186)
У
dS
dyj
ш
У
dx
0
X
Рис.
2.25
Але ймовірність добутку двох подій, вказаних у фігурних дужках виразу
(2.186), дорівнює ймовірності однієї з них, помноженій на умовну імовірність
другої, обчисленій при умові, що перша подія вже відбулася. У граничному
випадку для dx
—>
0 подія (х < X < х + dx) переходить у подію (X = х). Отже,
застосовуючи згадане правило множення, замість виразу (2.186) можна записа ти
f{x,y)dxdy = f
1
(x)dxf(y Іx)dy,
або
f(x,y) = Mx)f(y/x).
(2.187)