
4.
При дальнейшем уменьшении фазовой скорости
эквивалентной волны величина В может сравняться с ве-
личиной максимума первого бокового лепестка. Если
левая граница не захватит при эгом область главного
лепестка при
ip
=
—2я,
то ДН будет состоять из несколь-
ких примерно одинаковых лепестков. Такая ДН 'практи-
ческого интереса не представляет.
Для того чтобы и в этом случае получить один глав-
ный максимум, надо обеспечить продвижение левой гра-
ницы за точку
-ф
= —2я:
—kd—а|з<—2я или Ы+л|)1>2я. (5-21)
Расстояние
d
может иметь порядок 1/2. Главное из-
лучение направлено в этом случае под углом Ь
тя
^>-к
к оси решетки, т. е. мы имеем дело
с
антенной об-
ратного наклонного излучения (рис.
Ъ-Ъ,е)
Направление главного излучения составляет
с
осью ре-
шетки угол, который находится по формуле (5-14) при
tn
—
— l:
со
5
8
гл
=
-|+^0К>М). (5-146)
Например, если антенна питается от линии, фазовая
скорость
в
которой
в 1,5
раза меньше скорости
света,
то
гЛ=1,5. Пусть излучатели расположены
на расстояниях d
=
y. Пределы изменения
г|л:
—2,5a<iJ)<—0,5я. Главный максимум ДН составляет
с осью oz угол 120°.
5.
Можно так подобрать расстояние между излучате-
лями, чтобы главный максимум был направлен вдоль
оси решетки, но
в
обратную сторону (рис. 5-5,д). Нуж-
ное расстояние
d
находится из равенства
d^—^-(a>k).
(5-22)
Т +
1
Эта антенна обратного осевого излучения.
В приведенном выше примере (сс=1,5&) «чистое» обрат-
ное излучение получается при
d~Q,4k.
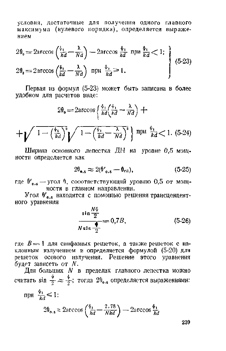
Ширина главного лепестка ДН
на
нулевом уровне
линейной равномерной решетки, когда выполняются
238