
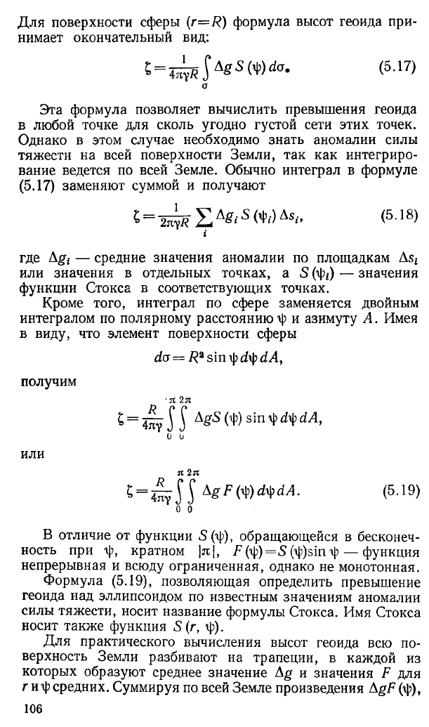
Рис. 26. Характер изменения
функций Стокса F (ф) и S (г|>).
находят £. Здесь существенно, чтобы Ag были известны
именно для всех трапеций. Отсутствие каких-либо тра
пеций в вычислении соответствует случаю равенства нулю
аномалий в них. К сожалению, функция F (Ф), входящая
в формулу Стокса, не убывает с возрастанием гр, а имеет
сложный вид, показанный на графике (рис. 26). Поэтому
при вычислении высот геоида
нельзя ограничиться знанием
аномалий в ближайшей к иссле
дуемой точке области. Анома
лии, расположенные на 90° и
даже на 150— 160° от исследуе
мой точки, весьма заметно вли
яют на величину
Поэтому сейчас, когда Зем
ля еще далеко не полностью -г
изучена в гравиметрическом
отношении, при построении
геоида весьма важно выбрать
оптимальным образом величи
ну трапеций, для которых ведется построение Ag, причем
так, чтобы при этом покрытие Земли трапециями с извест
ным значением аномалий было оптимальным и размеры их
были не слишком велики. Для трапеций, где аномалии
неизвестны, обычно делается некоторое допущение: или
аномалия полагается равной нулю, или осуществляется
интерполяция между соседними трапециями, или, наконец,
используется разложение аномалий по спутниковым дан
ным и найденные осредненные значения вводятся под
интеграл.
Вопрос выбора гипотетических значений аномалий в
областях, где нет гравиметрических наблюдений на бли
жайшее десятилетие, является весьма важным для изу
чения геоида, и ему уже посвящено большое количество
работ. Однако радикальным решением является гравимет
рическое изучение Земли, которое ведется сейчас быстро
нарастающими темпами.
В практике современных астрономо-геодезических ра
бот высоты геоида обычно получаются или в результате
разложения потенциала (полученного по спутниковым
или наземным гравиметрическим наблюдениям) в ряд по
сферическим функциям или, для локальных областей,
методом астрономо-гравиметрического нивелирования. Здесь
автор хотел показать принципиальную возможность полу
чения высот геоида по одним гравиметрическим данным.