Файлы
Обратная связь
Для правообладателей
Найти
Снопков В.И. Управление судном
Файлы
Академическая и специальная литература
Транспорт
Судовождение
Назад
Скачать
Подождите немного. Документ загружается.
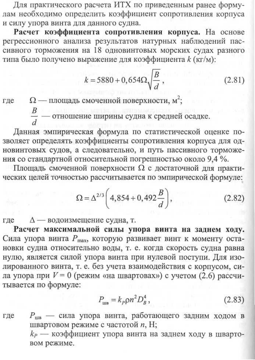
2.6.
Определение
эл
е
м
е
н
т
о
в
то
рможе
н
ия
‹
1
2
...
7
8
9
10
11
12
13
...
67
68
›