
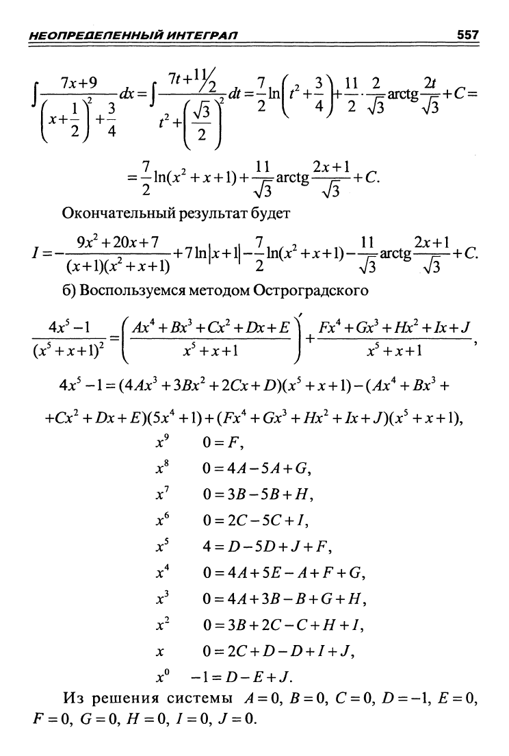
556 Гпава 10
х"
l = 4A + 2B-2A-4B-3C + D + 2E + 2F,
X -3 = 2A + 2B-4C-2B + E + 2F,
х° 2 = B-2C + F.
Из решения данной системы уравнений получим:
А
= -9, В = -20, C = -7,D =
0,
Е = -9, F = -2. Интеграл при-
мет вид
, г
2-3JC+X^
, 9д:Ч20л:+7 г 9x+2
/= ;—;
тах =
:; ; ОХ.
J
{х+1)\х^ +x+lf (x+l)(x' +Х+1)
J
(x+lXx^ +x+\)
Пользуясь методом неопределенных коэффициентов, пред-
ставим подынтегральную функцию в виде
9х + 2 А Вх + С
•+•
(д;
+ 1)(дг +jc + l)
л:
+
1
х +х
+
\
откуда 9x +
2
=
А{х^
+х+\)
+ {Вх
+ С){х
+1),
х"
0 =
А
+ В,
X 9 =
А
+
В
+ С,
х"
2 =
А
+ С.
Из решения системы имеем А
=
-7, В
=
7, С
=
9.
Таким
образом,
9JC420x4-7 „г dx f lx
+
9
/ = -
VX+ / ^с ах г х + у ,
+ 7 \— dx =
+
Х
+
1) ^ Х
+
1 ^
Х +Х +
1
(x +
i)(x^
+ x + l)
9jc420x-t-7 „. , ,, f 7x+9
yjc +/UX+ / _, I ,1 f
-l-71nbc
+
l
- -
(x+l)(x4x
+
l) ' ' V П'
x
+
-
2
^ 3
+
-
4
flbc.
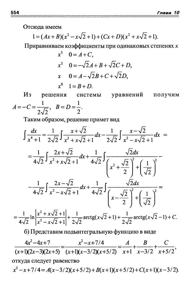
В последнем интеграле сделаем замену x
+ — =
t, dx
=
dt,
1
x
=
t-—, тогда получим