
ОПРЕПЕПЕННЫЙ ИНТЕГРАП 585
причем точка с может быть как внутренней точкой деления от-
резка (а < с<Ь). так и внешней (а <Ь<с)-
3°.
Формула Ньютона-Лейбница. Если F{x) есть первооб-
разная от непрерывной функции f{x), то справедлива формула
\f{x)dx^F{x)l=F{b)-F{a).
а
По формуле Ньютона-Лейбница сначала находят первооб-
разную, а затем находят разность первообразных, соответствен-
но,
при верхнем и нижнем значении предела.
4°.
Нахождение интегралов от четных и нечетных функций
с симметричными пределами интегрирования можно упростить,
а а
Применяя формулы
[
f{x)dx
=
2\f{x)dx, если f{x) —четная
-а О
а
функция, I f{x)dx =
О,
если f{x) — нечетная функция.
-а
5°.
Если функция периодическая
с
периодом Г, то
b Ь+пТ
lfix)dx= J fix)dx; (и = 0,±1,+2, ...).
а а+пТ
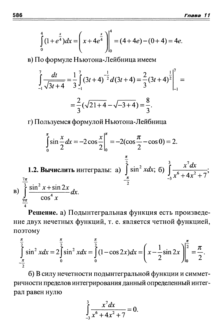
1.1. Вычислить интегралы:
а)
j'(3x'
+ \)dx; б) llil
+
e~')dx;
в) Г,^/=^; г) £sin|flfx;
Решение, а) Представим определенный интеграл в виде сум-
мы двух интегралов
и
для каждого из них воспользуемся форму-
лой Ньютона-Лейбница
3 3 3
\(3x^+\)dx
=
3Jx^dx
+
\ dx
=
x'[+x\l=(3'-\')
+
i3-\)
=
2S,
1 1 1
б) По формуле Ньютона-Лейбница имеем