
232 Гпава 6
Функция называется нечетной, если при изменении знака
аргумента на противоположный численное значение функции не
меняется, а знак функции меняется на противоположный, т. е.
f (-x)
=
-f (х). График нечетной функции симметричен относи-
тельно начала координат.
Функция называется периодической, если существует
такое число /, называемое периодом функции, что значе-
ние функции не меняется при прибавлении или вычитании
этого числа к любому значению аргумента, т. е.
/(jc) = /(x + /) = /(x + 2/) =
...
= /(jc +
A:/),
где к — любое
целое положительное или отрицательное число. График пери-
одической функции повторяется через равные интервалы.
4°.
Областью определения
функции является совокупность
всех значений аргумента, при которых данное аналитическое
выражение имеет смысл.
5^.
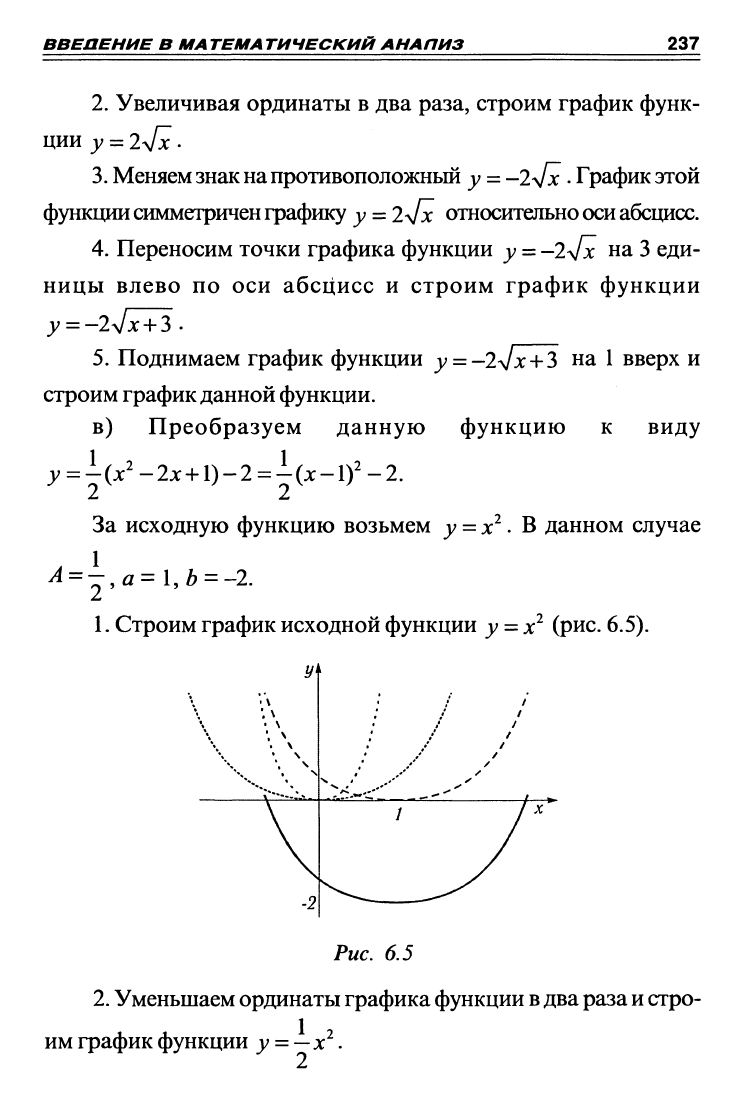
Преобразование графиков при некоторых простейших
изменениях функции;; =/(х):
а) график функции;; -f{x-d) получается из исходного пе-
реносом всех точек на а единиц по оси абсцисс вправо, если а
положительно, и влево, если а отрицательно;
б) график функции;; -f{x)-^b получается из исходного пе-
реносом всех точек на b единиц по оси ординат вверх, если Ь
положительно, и вниз, если
Ъ
отрицательно;
в) график функции ;; = Af{x) {А > 0) получается из исход-
ного растяжением его вдоль оси ординат в А раз, если А> 1,3,
1
при А <1 сжатием в— раз, если же
У4
<
О,
то ординаты меняют
еще и знак;
г) график функции ;; =f(kx) {к
>
0) получается из исходно-
го при к>1 уменьшением абсцисс в к
раз,
а при к <\ увеличени-
1
ем абсцисс в т" раз, если же
А:
<
О,
то абсциссы меняют знак и
к
график функции симметричен относительно оси Оу,