
266
Гпава
7
Рис, 7,1
Числа /.Uo)= 1^^ —^— и /+(^о)= li^ —Г— назы-
ваются соответственно левой и правой производными функции
у
=
f[x) в точке
JCQ
.
Для существования производной функции
/(х) в точке
XQ
необходимо и достаточно, чтобы ее левая и
правая производные в этой точке существовали и были равны
между
собой:
/_' {х^) = // (х^).
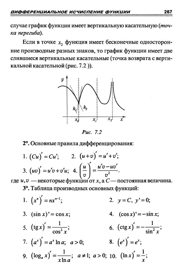
Если существует (конечный или нет) предел lim /(х) = Л/,
ТО
такова же будет и производная в точке
JCQ
справа (слева).
Если
в
точке х^ производная
не
определена, но функция име-
1-
АУ(^О)
ет различные односторонние пределы lim — и
lim
АУ(^О)
, то в этой точке графика функции существуют две
различные с соответствующими угловыми коэффициентами
к^.к^,
односторонние касательные, составляющие угол
(рис,
7.2.),
а точка называется угловой.
Если lim
Дх-^О Дх
±оо
^
то есть функция имеет бесконечную
производную, то она не дифференцируема в этой точке. В этом