
опять  сохранится  лишь  первый  член  ряда,  соответствующий 
значению  v  =  0:
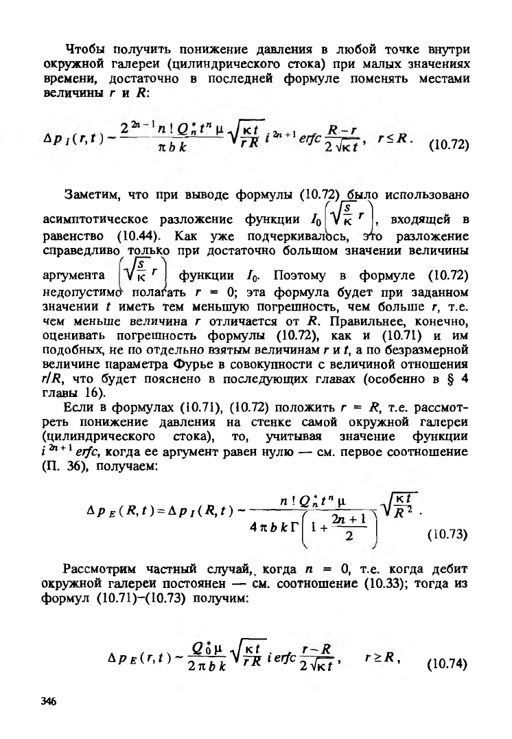
n!Q*ntnn
( R2  '
n'.QcH Г R2  )
°~  ЛпЬк  <Рп 4 Kt
\  )
Anbk  Фп 4 к t
V  у
(10.52)
Следовательно,  понижение  давления  на оси  окружной  галереи 
радиуса R  оказывается  таким же,  как если  бы на расстоянии R  от 
оси галереи  действовал параллельный оси прямолинейный  сток (в 
условиях плоской задачи — точечный  сток  на плоскости)  с таким 
же  переменным  дебитом,  как  и  дебит  галереи.  Аналогичный 
результат  был  получен  в  главе  7  для  случая  постоянного  дебита.
При  достаточно  больших  значениях времени  t  (точнее  говоря,
R2  г2
при  малых  значениях  величин  - —-  и  -—-)  в  формуле  (10.50)
4 КГ  4КГ
можно  ограничиться  только  одним  первым  членом,  и  тогда  она 
совпадет  с  формулой  (10.52).  Это  означает,  что  при  достаточно 
больших  значениях  времени  понижение  давления  во  всех  точках 
внутренней  области  окружной  галереи  будет  практически  одина
ковым,  т.е.  понижение  давления  на  оси  галереи  будет  приблизи
тельно  таким  же,  как  и  на  стенке  галереи.  Следовательно, 
пьезометрическую  поверхность  во  всей  внутренней  области,  огра
ниченной  галереей,  приближенно  можно  считать  (начиная  с 
достаточно  большого  значения  t)  горизонтальной  плоскостью,  и 
эта плоскость при дальнейшем  течении времени  будет снижаться, 
оставаясь  параллельной  самой  себе.
Рассмотрим  частные  случаи,  соответствующие  различным  зна
чениям  числа п  в  выведенных выше  формулах.
I  частный  случай.  Пусть  п  =  0,  т.е.  считаем  дебит окружной 
галереи постоянным: Qc-Q <$ = const — см. равенство (10.33). Тогда 
по  формулам  (10.49)—(10.52)  получим:
4 к t
^  R2
/  2 \ 
Г г
+ 4к*ф-‘
У
4 к t
\
{ R2]
2
(  2  ^ 
Г
4 Kt
\  J
ф -2
4 к t
V  У
+...