
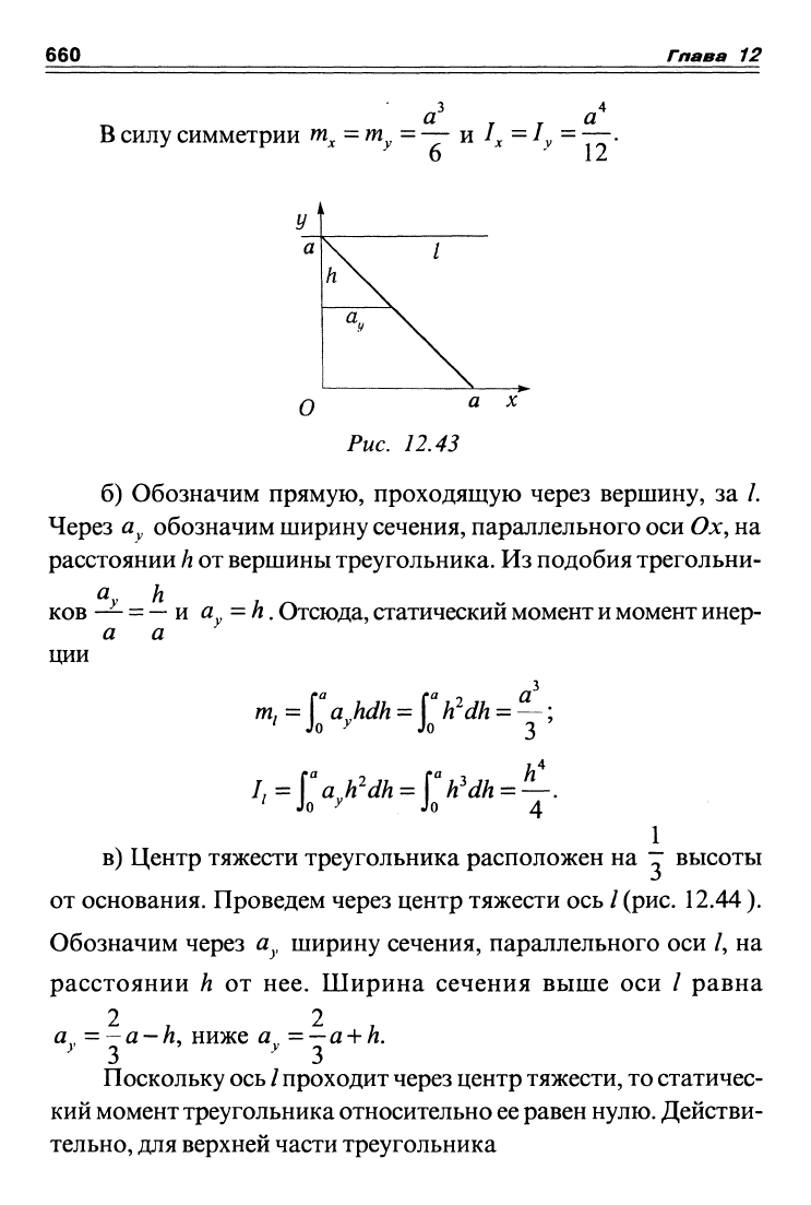
666 Гпава 12 
jc'
 у'' 
6.9. Найти момент инерции эллипса —
 + —у
 =
 1
 относитель-
а Ъ 
но его осей. 
Решение. Поскольку эллипс симметричен относительно 
координатных осей, то достаточно найти момент инерции ча-
сти эллипса, расположенной в первом квадранте, и умножить 
результат на 4. Согласно формулам (10) будем иметь 
^V ~ ^ —л/л -
 X
 X dx , Делаем замену х = а sin /, тогда 
•'^ а 
dx
 =
 acostdt и 
1= —
 \ а cos
 ta^
 sin^
 ta cos
 tdt
 =
 a^b
 sin^ 2tdt = 
a Jo Jo 
=
 (1
 -
 cos
 4t)dt = 71, 
2
 Jo 4 
Аналогично находим момент инерции относительно оси х 
1х=4\ —^Jb^-y^y^dy. Делаем замену y
 =
 bsint,
 тогда 
Jo
 If 
dy
 =
 bcostdt и 
4а f^, ,2.2/ т ^b^ 
I =—\ b cos tb sm tb cos tdt = ж. 
' 6 Jo 4 
6.10. Найти момент инерции: a) цилиндра; б) конуса отно-
сительно его оси, высота которого Я, а радиус основания R. 
Решение, а) Разобьем цилиндр на элементарные цилиндри-
ческие трубки параллельно оси цилиндра
 (рис.
 12.49).
 Объем та-
кой элементарной трубки V = InyHdy, где у — радиус трубки 
толщиной dy и высотой Я. 
Момент инер1|ии элементарной трубки относительно оси 
равен dl^ = InHy^dy, 
Суммируя, получим момент инерции цилиндра относитель-
но его оси