
• (x, y, z) x, y z
•
(0, 4, 4)
• (1, 1, 6), (1, 2, 5), (2, 1, 5), (1, 3, 4), (1, 4, 3), (2, 2, 4),
(2, 3, ), (2, 4, 2)
(x, y, z), x, y z
x + y + z =8 0 ≤ x ≤ 3, 0 ≤ y ≤ 5, 0 ≤ z ≤ 8,
{{0, 0, 8}, {0, 1, 7}, {0, 2, 6}, {0, 3, 5}, {0, 4, 4}, {0, 5, 3}, {1, 0, 7}, {1, 1, 6},
{1, 2, 5}, {1, 3, 4}, {1, 4, 3}, {1, 5, 2}, {2, 0, 6}, {2, 1, 5}, {2, 2, 4}, {2, 3, 3},
{2, 4, 2}, {2, 5, 1}, {3, 0, 5}, {3, 1, 4}, {3, 2, 3}, {3, 3, 2}, {3, 4, 1}, {3, 5, 0}}.
r
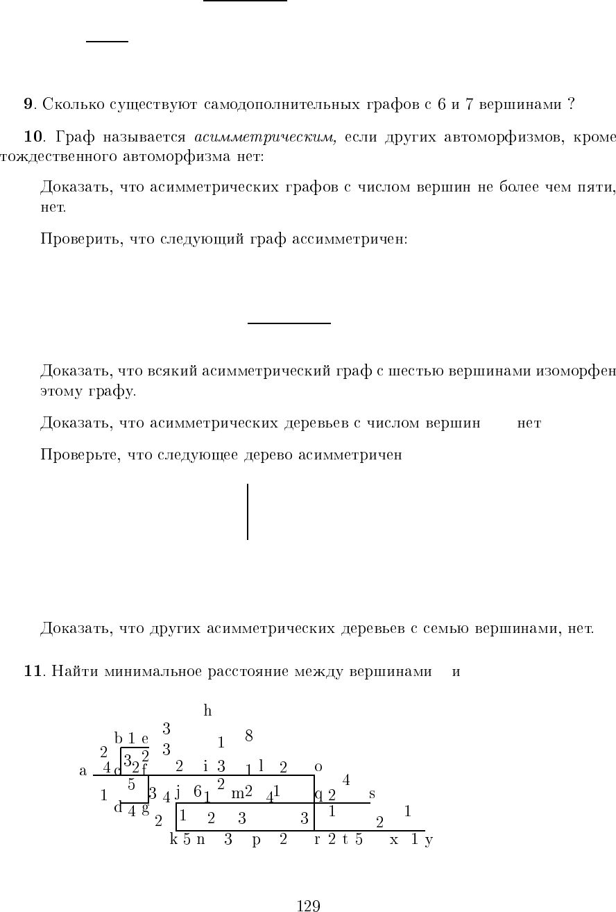
r r
r
@
@
@
@
r
@
@
r
H
H
H
H
r
A
A
A
A
G
rrr
rrr
ABC
DEF
rr
r
r
r
r
r
A
D
B
C
H
F
E
@
@
@
@
@
@
@
@
@
@
@
@
• V (G) E(G)
• A F