- динамичные, не жестко определенные задачи;
- готовность к изменениям,
- власть   базируется   на   знании   и
опыте,
- самоконтроль и контроль коллег;
- многонаправленность     коммуникаций     (вертикальные,
горизонтальные, диагональные и др.)
Каждый из данных типов имеет определенные преимущества.
Соответственно   каждому   из   данных   типов   может   быть   отдано
предпочтение   в   зависимости   от   характера   окружения   и   уровня
неопределенности.
С   помощью   механистического   или   органического   подходов
осуществляется   взаимодействие   на   уровне   «организация   -   внешняя   среда»
Взаимодействие   на   уровне  «подразделение   -   подразделение»   или  «группа   -
группа»   реализуется   с   помощью   комбинаций   различных   типов
департаментизации   и   выступает   в   рамках   организационных   структур'
традиционной, дивизиональной или отделенческой, матричной. И, наконец, на
уровне «индивид - организация» взаимодействие в зависимости от того, какая
сторона   играет   лидирующую   роль,   может   придать   организации
«индивидуалистский» или «корпоративный» характер.
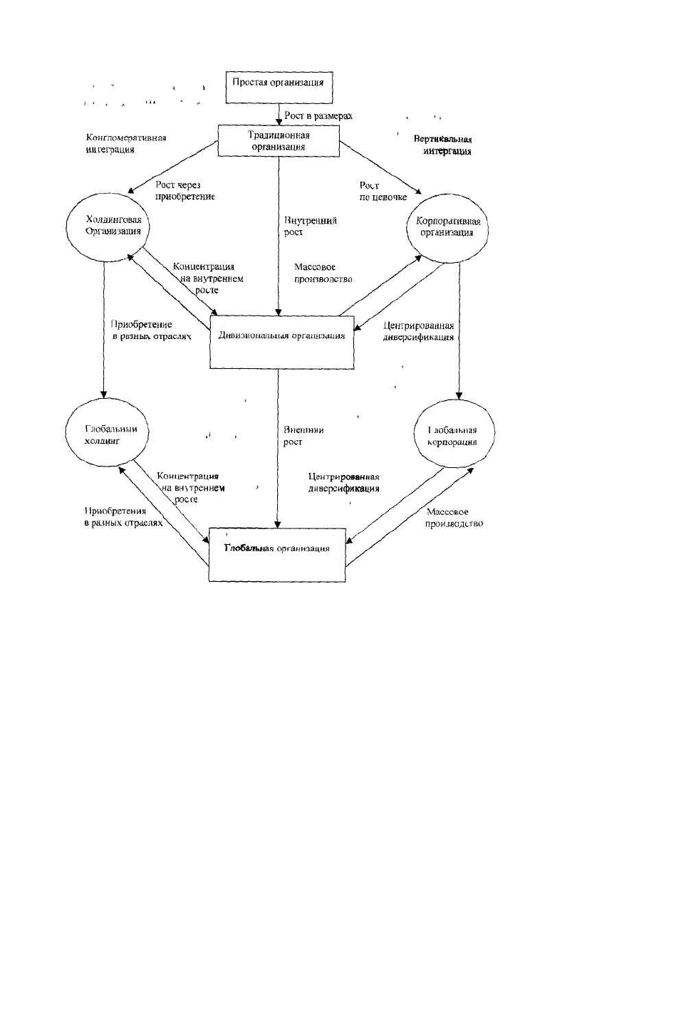
Детально   эти   типы   организаций   рассматриваются   в   курсе
«Менеджмент».   Следует   особо   отметить   новое   в   типах   организаций:
эдхократическая   организация,   многомерная   организация,   партисипативная
организация,   предпринимательская   организация   и   организация,
ориентированная на рынок.
Особо   следует   отметить   предпринимательские   организации,   которые
ориентированы на рост и больше рассчитывают на имеющиеся возможности,
чем   на   контролируемые   ресурсы   Реализация   этих   возможностей   и
использование   для   этого   ресурсов   чаще   осуществляется   на   краткосрочной,
эпизодической   и   поэтапной   основе   Контроль   за   ресурсами   носит   обычно