
Магнитный момент неспаренного электрона складывается в
общем
случае
из спинового и орбитального магнитных моментов.
Однако в большинстве
случаев
орбитальный магнитный момент
«погашен», поскольку орбитальное движение электрона существен-
но
зависит от электрических полей, создаваемых окружением не-
спаренного электрона. Это приводит к
тому,
что орбитальный маг-
нитный
момент не вносит существенного вклада в общий магнит-
ный
момент электрона. Поэтому при обсуждении принципа ЭПР бу-
дет рассматриваться только спиновый магнитный момент.
Если для одного электрона магнитное спиновое число Ms мо-
жет принимать два значения ± 1/2, то для системы с
двумя
неспа-
ренными
электронами (S = 1) Ms принимает значения 0, ±1.
В общем
случае
разрешены значения M
s
, находящиеся
между
(—S)
и (+ S), т. е. всего 2S + 1 значений, различающихся на
единицу.
Принцип
метода
электронного
парамагнитного
резонанса.
Ме-
тод ЭПР основан на взаимодействии магнитных моментов неспарен-
ных электронов с магнитным полем. Пусть в исследуемой системе
находятся свободные радикалы, содержащие по неспаренному
электрону. В
отсутствие
внешнего магнитного поля магнитные мо-
менты неспаренных электронов ориентированы хаотически. При
наложении внешнего магнитного поля магнитные моменты свобод-
ных радикалов
будут
ориентироваться в этом поле. Энергия взаи-
модействия магнитного момента неспаренного электрона с внешним
магнитным полем определяется выражением Е = — \iH cos
(ц,Н),
где \i — магнитный момент электрона, Н — напряженность поля,
cos (ц, Н) — косинус
угла
между
векторами
\х,
и Н.
Однако во внешнем магнитном поле величина проекции магнит-
ного момента на направление поля определяется разрешенными
значениями
магнитного квантового числа Ms, которое для одного
неспаренного электрона может принимать значения ±V
2
. Это оз-
начает, что магнитный момент неспаренного электрона может ори-
ентироваться параллельно или антипараллельно по отношению к
внешнему магнитному полю, т. е. cos (ц, Н) может принимать зна-
чения
±0, —1. Величина энергии взаимодействия магнитного мо-
мента электрона с внешним магнитным полем равна ± ц,Н.
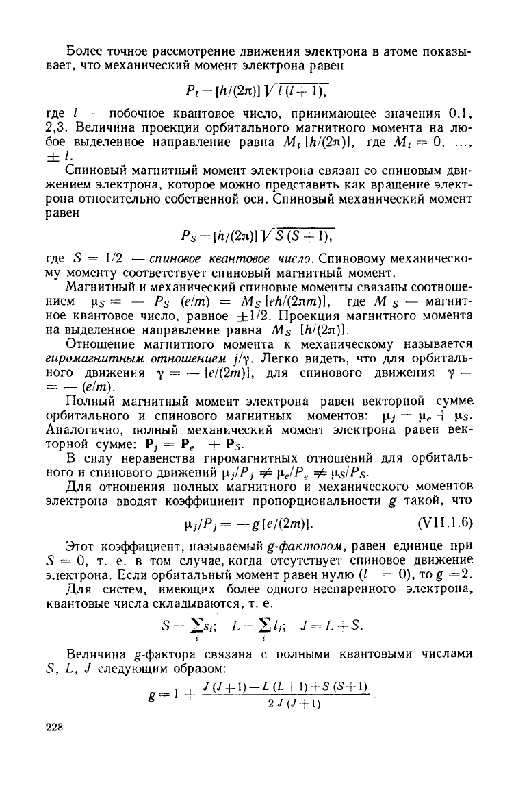
Из
(VII.1.6)
следует,
что
iis/Ps
= —g \e/(2m)}. Проекция
механического момента Ps на выделенное направление (магнитное
!h \
поле) принимает значение 5 I^- I.
Отсюда
проекция магнитного мо-
мента неспаренного электрона на направление внешнего магнит-
ного поля равна \i
z
= —
gf>M
s
.
Для энергии взаимодействия
магнитного момента неспаренного электрона с магнитным полем
значения
получаются ± \i
z
H =
g$HM
s
=^ (±1/2) g$H. Величи-
на
энергии оказывается квантованной.
Таким
образом, во внешнем магнитном поле магнитные моменты
неспаренных электронов ориентируются параллельно или антипа-
229