
206
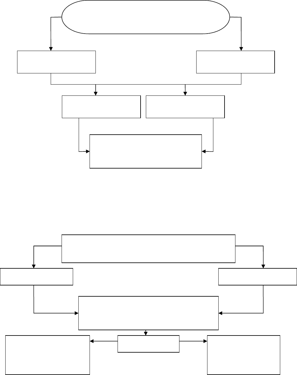
Правові наслідки обмеження цивільної дієздатності фізичної особи
Суд встановлює піклування над особою
Особа може самостійно вчиняти тільки дрібні
Правочини щодо розпорядження майном
Отримання заробітку, пенсії, стипендії, інших
доходів і розпорядження ними здійснюється
піклувальником
Піклувальник може письмово дозволяти
обмежено дієздатному самостійно отримувати ці
суми та розпоряджатися ними
Обмежено дієздатна особа самостійно несе
відповідальність за невиконання своїх договірних
зобов’язань або за спричинення шкоди
Підстави поновлення судом цивільної
дієздатності фізичної особи
Одужання особи або істотного
покращення її психічного стану
Припинення зловживання
алкогольними напоями, наркотичними
засобами, токсичними речовинами тощо
Правові наслідки обмеження цивільної
дієздатності фізичної особи