
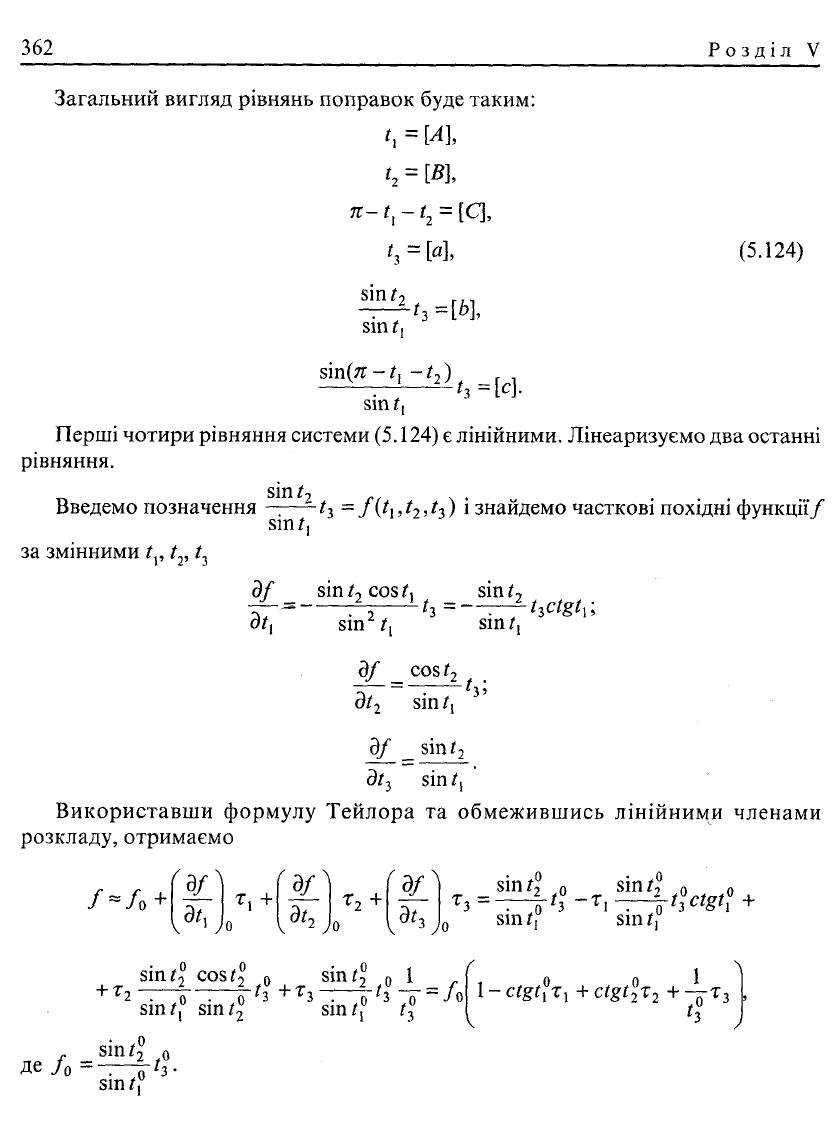
356 
Розділ V 
4. Обчислимо нев'язки Щ(і = 1,3) в умовних рівняннях поправок 
Ж, = (/?,) - (h
2
) + (h
3
) = 6,723 - 8,860 + 2,157 = 0,020 (м); 
Ж, = Н^, - Н
Щі2
 + (h) + (/g -
 (Л
6
)
 = 100,570 -105,655 + 6,723 + 5,902 - 7,510 = 0,030 (м); 
Ж
3
 = Н^ -H
Rp2
 + (Л
2
) + (h) -
 (h
6
)
 = 100,570 -105,655 + 8,860 + 3,725 - 7,510 = -0,010 (м); 
5. Складаємо вагову функцію. Нею буде висота точки В відносно Н , 
тобто 
F= (Л,) + (h
4
). 
6. Ваги результатів вимірювань визначаємо так: 
РІ =-- = -—0 = 1,6), 
d
i
 d
i 
де
 б?.
 - відповідні довжини ходів. 
7. Побудуємо таблицю 5.12 коефіцієнтів умовних рівнянь поправок та вагової 
функції. 
\ Таблиця 5.12 
№ 
ходу 
а  b 
с 
/ 
І  1/р  а/р  Ь/р  с/р  F/p 
s/p 
1  1  1  0  1  3  0,32  0,32 
0,32  0,00  0,32 
0,96 
2 
-1 
0  1  0  0 
0,91  -0,91  0,00  0,91  0,00 
0,00 
3 
1 
0  0  0  1  0,62 
0,62  0,00  0,00 
0,00  0,62 
4  0  1  0  1 
2  1,61  0,00  1,61  0,00 
1,61  3,22 
5 
0  0  1 
0  1  1,25  0,00  0,00 
1,25  0,00 
1,25 
6 
0  -1  -1 
0  -2  1,93  0,00 
-1,93  -1,93  0,00 
-3,86 
2 
1  1  1 
2 
5  0,03  0,00 
0,23  1,93  2,19 
8.Коефіцієнти нормального матричного рівняння корелат помістимо в 
таблицю 5.13. 
Таблиця 5.13 
Ф1 
b/p\ 
1 c/p] 
F/p1 
s/p] 
f« 
1,85  0,32 
-0,91  0,32 
1,58 
\b  3,86  1,93 
1,93 
8,04 
\c 
4,09  0,00 
5,11 
\f 
1,93  4,18 
\s  18,91 
Для розв'язування нормального матричного рівняння корелат, аналогічно, 
як і в попередньому прикладі, скористаємося схемою Ґаусса-Дулітля і результати 
обчислень запишемо в таблицю 5.14.