
326
Гпава 7
ХОДЯТ
корни получившегося уравнения, а также точки, в кото-
рых производная не существует.
Все
эти точки, вместе
с
возмож-
ными точками разрыва функции, разбивают область
существования функции на ряд промежутков, на каждом из ко-
торых вопрос о возрастании или убывании функции определяет-
ся
знаком производной.
8.1.
Определить промежутки монотонности функций:
а)
у^Ъх^-\\
б) ;; = log^x-l); а <\ \ в)
У^——г\
г) у = (х + 1)Чх-3);д) ;; = jc'|x|.
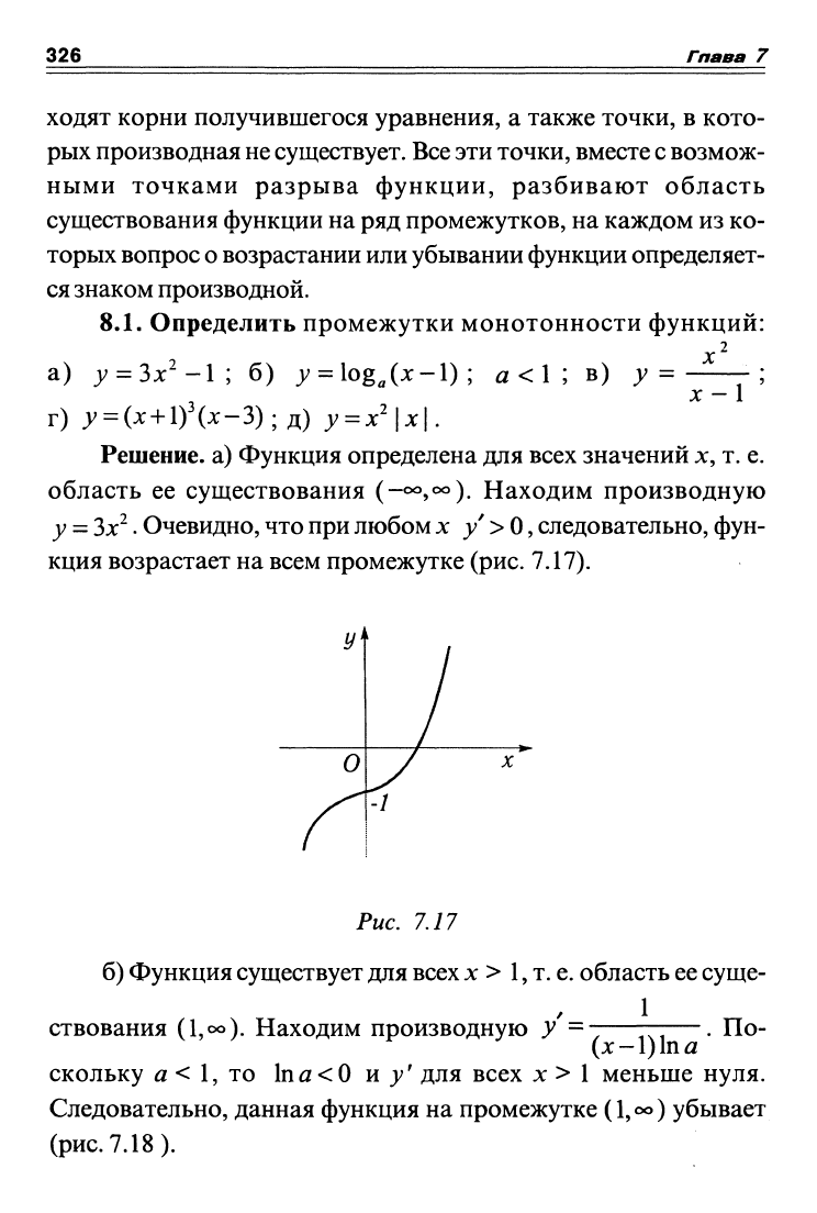
Решение, а) Функция определена для всех значений х, т. е.
область ее существования ("-<^,^). Находим производную
у = Зх^. Очевидно, что при любом х у >^, следовательно, фун-
кция возрастает на всем промежутке (рис. 7.17).
Рис. 7.17
б) Функция существует для всех х>
1,
т. е. область ее суще-
1
ствования (1,«^). Находим производную У =- ——. По-
(jc
—
1)
In
д
скольку д<1,то \па<0 и у' для всех х > 1 меньше нуля.
Следовательно, данная функция на промежутке (1,«>) убывает
(рис.
7.18).